OpenStack Swift原理、架构与API介绍
背景与概览
Swift最初是由Rackspace公司开发的高可用分布式对象存储服务,并于2010年贡献给OpenStack开源社区作为其最初的核心子项目之一,为其Nova子项目提供虚机镜像存储服务。Swift构筑在比较便宜的标准硬件存储基础设施之上,无需采用RAID(磁盘冗余阵列),通过在软件层面引入一致性散列技术和数据冗余性,牺牲一定程度的数据一致性来达到高可用性和可伸缩性,支持多租户模式、容器和对象读写操作,适合解决互联网的应用场景下非结构化数据存储问题。
此项目是基于Python开发的,采用Apache 2.0许可协议,可用来开发商用系统。
基本原理
一致性散列(Consistent Hashing)
面对海量级别的对象,需要存放在成千上万台服务器和硬盘设备上,首先要解决寻址问题,即如何将对象分布到这些设备地址上。Swift是基于一致性散列技术,通过计算可将对象均匀分布到虚拟空间的虚拟节点上,在增加或删除节点时可大大减少需移动的数据量;虚拟空间大小通常采用2的n次幂,便于进行高效的移位操作;然后通过独特的数据结构Ring(环)再将虚拟节点映射到实际的物理存储设备上,完成寻址过程。

如上图所示,以逆时针方向递增的散列空间有4个字节长共32位,整数范围是[0~2^32-1];将散列结果右移m位,可产生2^(32-m)个虚拟节点,例如m=29时可产生8个虚拟节点。在实际部署的时候需要经过仔细计算得到合适的虚拟节点数,以达到存储空间和工作负载之间的平衡。
数据一致性模型(Consistency Model)
按照Eric Brewer的CAP(Consistency,Availability,Partition Tolerance)理论,无法同时满足3个方面,Swift放弃严格一致性(满足ACID 事务级别),而采用最终一致性模型(Eventual Consistency),来达到高可用性和无限水平扩展能力。为了实现这一目标,Swift采用Quorum仲裁协议(Quorum有法定投票人数的含义):
- 定义:N:数据的副本总数;W:写操作被确认接受的副本数量;R:读操作的副本数量
- 强一致性:R+W>N,以保证对副本的读写操作会产生交集,从而保证可以读取到最新版本;如果W=N,R=1,则需要全部更新,适合大量读少量写操作场景下的强一致性;如果R=N,W=1,则只更新一个副本,通过读取全部副本来得到最新版本,适合大量写少量读场景下的强一致性。
- 弱一致性:R+W<=N,如果读写操作的副本集合不产生交集,就可能会读到脏数据;适合对一致性要求比较低的场景。
Swift针对的是读写都比较频繁的场景,所以采用了比较折中的策略,即写操作需要满足至少一半以上成功W>N/2,再保证读操作与写操作的副本集合至少产生一个交集,即R+W>N。Swift默认配置是N=3,W=2>N/2,R=1或2,即每个对象会存在3个副本,这些副本会尽量被存储在不同区域的节点上;W=2表示至少需要更新2个副本才算写成功;当R=1时意味着某一个读操作成功便立刻返回,此种情况下可能会读取到旧版本(弱一致性模型);当R=2时,需要通过在读操作请求头中增加x-newest=true参数来同时读取2个副本的元数据信息,然后比较时间戳来确定哪个是最新版本(强一致性模型);如果数据出现了不一致,后台服务进程会在一定时间窗口内通过检测和复制协议来完成数据同步,从而保证达到最终一致性。如下图所示:

环的数据结构
环是为了将虚拟节点(分区)映射到一组物理存储设备上,并提供一定的冗余度而设计的,其数据结构由以下信息组成:
- 存储设备列表、设备信息包括唯一标识号(id)、区域号(zone)、权重(weight)、IP 地址(ip)、端口(port)、设备名称(device)、元数据(meta)
- 分区到设备映射关系(replica2part2dev_id 数组)
- 计算分区号的位移(part_shift整数,即一致性散列图中的m)
以查找一个对象的计算过程为例:

使用对象的层次结构account/container/object作为键,使用MD5散列算法得到一个散列值,对该散列值的前4个字节进行右移操作得到分区索引号,移动位数由上面的part_shift设置指定;按照分区索引号在分区到设备映射表(replica2part2dev_id)里查找该对象所在分区的对应的所有设备编号,这些设备会被尽量选择部署在不同区域(Zone)内,区域只是个抽象概念,它可以是某台机器,某个机架,甚至某个建筑内的机群,以提供最高级别的冗余性,建议至少部署5个区域;权重参数是个相对值,可以来根据磁盘的大小来调节,权重越大表示可分配的空间越多,可部署更多的分区。
Swift为账户,容器和对象分别定义了的环,查找账户和容器的是同样的过程。
数据模型
Swift采用层次数据模型,共设三层逻辑结构:Account/Container/Object(即账户/容器/对象),每层节点数均没有限制,可以任意扩展。这里的账户和个人账户不是一个概念,可理解为租户,用来做顶层的隔离机制,可以被多个个人账户所共同使用;容器代表封装一组对象,类似文件夹或目录;叶子节点代表对象,由元数据和内容两部分组成,如下图所示:

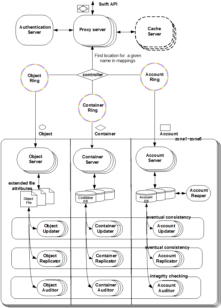
系统架构
Swift采用完全对称、面向资源的分布式系统架构设计,所有组件都可扩展,避免因单点失效而扩散并影响整个系统运转。通信方式采用非阻塞式I/O模式,提高了系统吞吐和响应能力。

Swift 组件包括:
- 代理服务(Proxy Server):对外提供对象服务API,会根据环的信息来查找服务地址并转发用户请求至相应的账户、容器或者对象服务;由于采用无状态的REST请求协议,可以进行横向扩展来均衡负载。
- 认证服务(Authentication Server):验证访问用户的身份信息,并获得一个对象访问令牌(Token),在一定的时间内会一直有效;验证访问令牌的有效性并缓存下来直至过期时间。
- 缓存服务(Cache Server):缓存的内容包括对象服务令牌,账户和容器的存在信息,但不会缓存对象本身的数据;缓存服务可采用Memcached集群,Swift会使用一致性散列算法来分配缓存地址。
- 账户服务(Account Server):提供账户元数据和统计信息,并维护所含容器列表的服务,每个账户的信息被存储在一个SQLite数据库中。
- 容器服务(Container Server):提供容器元数据和统计信息,并维护所含对象列表的服务,每个容器的信息也存储在一个SQLite数据库中。
- 对象服务(Object Server):提供对象元数据和内容服务,每个对象的内容会以文件的形式存储在文件系统中,元数据会作为文件属性来存储,建议采用支持扩展属性的XFS文件系统。
- 复制服务(Replicator):会检测本地分区副本和远程副本是否一致,具体是通过对比散列文件和高级水印来完成,发现不一致时会采用推式(Push)更新远程副本,例如对象复制服务会使用远程文件拷贝工具rsync来同步;另外一个任务是确保被标记删除的对象从文件系统中移除。
- 更新服务(Updater):当对象由于高负载的原因而无法立即更新时,任务将会被序列化到在本地文件系统中进行排队,以便服务恢复后进行异步更新;例如成功创建对象后容器服务器没有及时更新对象列表,这个时候容器的更新操作就会进入排队中,更新服务会在系统恢复正常后扫描队列并进行相应的更新处理。
- 审计服务(Auditor):检查对象,容器和账户的完整性,如果发现比特级的错误,文件将被隔离,并复制其他的副本以覆盖本地损坏的副本;其他类型的错误会被记录到日志中。
- 账户清理服务(Account Reaper):移除被标记为删除的账户,删除其所包含的所有容器和对象。
API
Swift通过Proxy Server向外提供基于HTTP的REST服务接口,对账户、容器和对象进行CRUD等操作。在访问Swift服务之前,需要先通过认证服务获取访问令牌,然后在发送的请求中加入头部信息X-Auth-Token。下面是请求返回账户中的容器列表的示例:
1 | GET /v1/<account> HTTP/1.1 |
Swift支持的所有操作可以总结为下表:
| 资源类型 | URL | GET | PUT | POST | DELETE | HEAD |
|---|---|---|---|---|---|---|
| 账户 | /account/ | 获取账户列表 | - | - | - | 获取账户元数据 |
| 容器 | /account/container | 获取容器列表 | 创建容器 | 更新容器元数据 | 删除容器 | 获取容器元数据 |
| 对象 | /account/container/object | 获取对象内容和元数据 | 创建、更新或拷贝对象 | 更新对象元数据 | 删除对象 | 获取对象元数据 |
详细的API规范可以参考开发者指南。应用开发可采用Swift项目本身已经包含的Python的绑定实现;如果使用其它编程语言,可以参考Rackspace兼容Swift的Cloud Files API,支持Java,.Net,Ruby,PHP等语言绑定。
结束语
OpenStack Swift作为稳定和高可用的开源对象存储被很多企业作为商业化部署,如新浪的App Engine已经上线并提供了基于Swift的对象存储服务,韩国电信的Ucloud Storage服务。有理由相信,因为其完全的开放性、广泛的用户群和社区贡献者,Swift可能会成为云存储的开放标准,从而打破Amazon S3在市场上的垄断地位,推动云计算在朝着更加开放和可互操作的方向前进。